Blender中文版是一款功能强大的三位模型设计工具,开源免费并且支持跨平台操作,Linux、Windows,MacOS等系统电脑都可以使用这款软件,并且资源共享,为用户提供了从建模、动画、材质、渲染、到音频处理、视频剪辑等一系列动画短片制作解决方案。

1.完整集成的创作套件,提供了全面的 3D 创作工具,包括建模(Modeling)、UV 映射(uv-Mapping)、贴图(Texturing)、绑定(Rigging)、蒙皮(Skinning)、动画(Animation)、粒子(Particle)和其它系统的物理学模拟(Physics)、脚本控制(Scripting)、渲染(Rendering)、运动跟踪(Motion Tracking)、合成(Compositing)、后期处理(Post-production)和游戏制作;
2.跨平台支持,它基于 OpenGL 的图形界面在任何平台上都是一样的(而且可以通过 Python 脚本自定义),可以工作在所有主流的 Windows(XP、Vista、7、8)、Linux、OS X 等众多其它操作系统上;
3.高质量的 3D 架构带来了快速高效的创作流程;
4.每次版本发布都会在全球有超过 20 万的下载次数;
5.小巧的体积,Blender官方版便于分发。
1.鼠标操作:Blender官方版操作是比较奇怪的,默认是右键进行编辑修改 3D 物体,左键定位3D光标,这和主流软件区别很大,也不符合常见软件的操作方式。但可以在选项设置中,交换左右键。
2.编辑工作流:Blender 不支持可返回修改的节点式操作,任何物体创建完成或者编辑命令执行完毕后,修改选项就会消失,不可以返回修改参数。如果想要修改历史记录中,其中某一步的操作参数,只能先撤销到这步,修改完毕后,手工再重新执行一遍后续的所有修改。
3.雕刻与纹理绘制:这两个模式下的笔刷都是基于“屏幕投影”进行操作的,而非笔刷所在网格的“面法线方向”。由于 Blender 并不存在法线笔刷(笔刷选择也是屏幕投影),所以在操作方式和手感上,会和一般基于法线笔刷的雕刻类软件,或纹理绘制类的软件有所区别。
4.毛发系统:Blender 的毛发系统是基于粒子的,所以必须先创建粒子系统才能生成毛发。虽然粒子本身支持碰撞,但毛发系统并不支持碰撞。因此当毛发需要产生碰撞动画时,可以借助力场物体进行模拟,从而制作假碰撞的效果。
5.后期:视频编辑(Video Editing)是一个针对图像序列以及视频文件处理的一个简单的非线剪辑模块,可以设置转场,添加标题文字、音频、以及简单的调色等操作。和市面上一些常见的非线软件的区别在于,它自带的特效部分非常简单,很多时候是依赖 Blender 自身的功能,需要先将特效渲染出来,或者经过合成节点的处理后(例如:太阳光斑、抠像),并且输出成图像序列,才能继续进行合成制作,以达到想要的效果。
6.切换中文界面:执行菜单 File — User Preferences(快捷键 Ctrl + Alt + U),在弹出的 Blender User Preferences 界面中,切换到 System 选项卡,在该选项卡中勾选 International Fonts。然后单击 Language 下拉列表,选择 Simplified Chinese(简体中文),同时选中下方的 Interface(界面)、Tooltips(工具提示)、New Data(新建数据),即可完全开启 Blender 的中文化。注意:此功能需要 2.60 及以上版本。
7.中文输入(Win 版):由于 Blender 是国外团队开发,所以 Windows 平台的亚洲字符输入一直存在问题,必须通过剪贴板中转,不能直接输入。直到 2014 年底由于国人的代码贡献,官方才终于开始着手逐步进行解决。但对于中文输入法的支持度依然很有限(目前兼容性最好的是搜狗拼音),部分拼音输入法和五笔输入法则存在字符重复、漏字、缺字等问题。注意:此功能需要 2.73 及以上版本。
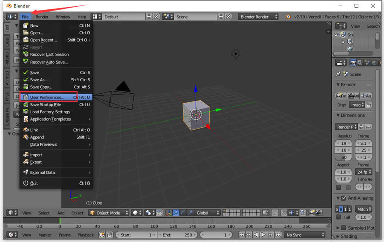
1、打开安装好的Blender,点击左上方菜单栏中的“File”按钮,然后选择下拉菜单中的“User Preferences”。

2、将打开的新窗口切换至“System”标签页,勾选下方的“Internationale Fonts”选项。

3、然后点击“Language”选项后方的菜单,打开选择列表,从中点击选择 “Simplified Chinese (简体中文)”选项。

4、最后点击“Language”下方的3个按钮,表示将语言应用到这三个模块中,这样就修改成功了,快来试试吧。

Blender怎么设置界面为中文?
1、点击 菜单 File——User preference。
2、在弹出窗口中选择System选项卡,并点击选择 international fonts.
3、Language后选框选择 Simplified Chinese(简体中文)
4、下拉System选项卡的右侧滑块,有Interface,tooltips,new data三个选项,依次点选Interface,Tooltips,两个选框变黑,整体界面将是中文界面。
5、点击选项卡左下方 ——保存用户设置。之后每次打开Blender软件,都将是中文界面。
6、设置完成之后一定要保存用户设置
Blender的字体和字体大小如何设置?
打开Blender,菜单 file > user reference > system ,调节常项之DPI数字大小即可。
Blender怎么用曲线建模?
1、打开安装好的Blender,首先创建一条贝赛尔曲线。

2、点击左下方的“物体”按钮,选择“转换为”中的“曲线/融球/曲面/文字转网格”选项,把曲线转换为“模型网格”。


3、之后点击右侧工具栏中的扳手图标,选择添加“表皮”。

4、之后将改动“应用”后曲线就变成可以编辑的“立体模型”了。


5、另一种方法是,在创建曲线后,再在曲线一段创建一个“圆形曲线”作为线的形状。

6、点击右侧工具栏中的“曲线”按钮,选中我们创建的圆形曲线“贝塞尔曲线”,然后点选右边的“数据”,倒角物体,这样曲线就变“圆形的线条”了。

7、最后再次使用“曲线/融球/曲面/文字转网格”功能,就能转换为网格模型了。


1、等待Blender官方下载完成,将压缩包解压后,使用鼠标左键双击打开安装文件。
2、由于压缩包内有两个安装文件,用户需要根据系统版本选择安装。可以使用鼠标右键单击桌面上的“此电脑”图标,选择右键菜单中的“属性”选项,然后在打开的新窗口中,“系统类型”一栏即可看到系统的版本了。


3、进入安装程序后,首先点击“Next”。

4、阅读软件相关许可协议,如无异议的话,则勾选左下方的“I accept the terms in the License Agreement”选项,再点击“Next”。

5、选择Blender的安装组件,然后点击“Browse”选择Blender的安装目录,此处不建议安装在C盘,如果C盘文件过多的话,会影响计算机的运行速度。选定后点击“Next”。

6、确认安装工作准备完毕后,点击“Install”。

7、Blender的安装过程大约需要3分钟,请耐心等待。

8、安装完成后,直接点击“Finish”即可。

……
【Blender官方下载】Blender中文版 v2020 绿色免费版 >>本地高速下载
>>本地下载